福建高速养护网 - 星空(中国)
星空网页版登录入口
公司概况
公司简介
公众出行指南
新闻中心
全部
公司新闻
企业文化
通知公告
政策法规
人力资源
经营管理
全部
招标采购
政策法规
党建之窗
星空网页版登录入口
新闻中心
热点关注
通知公告
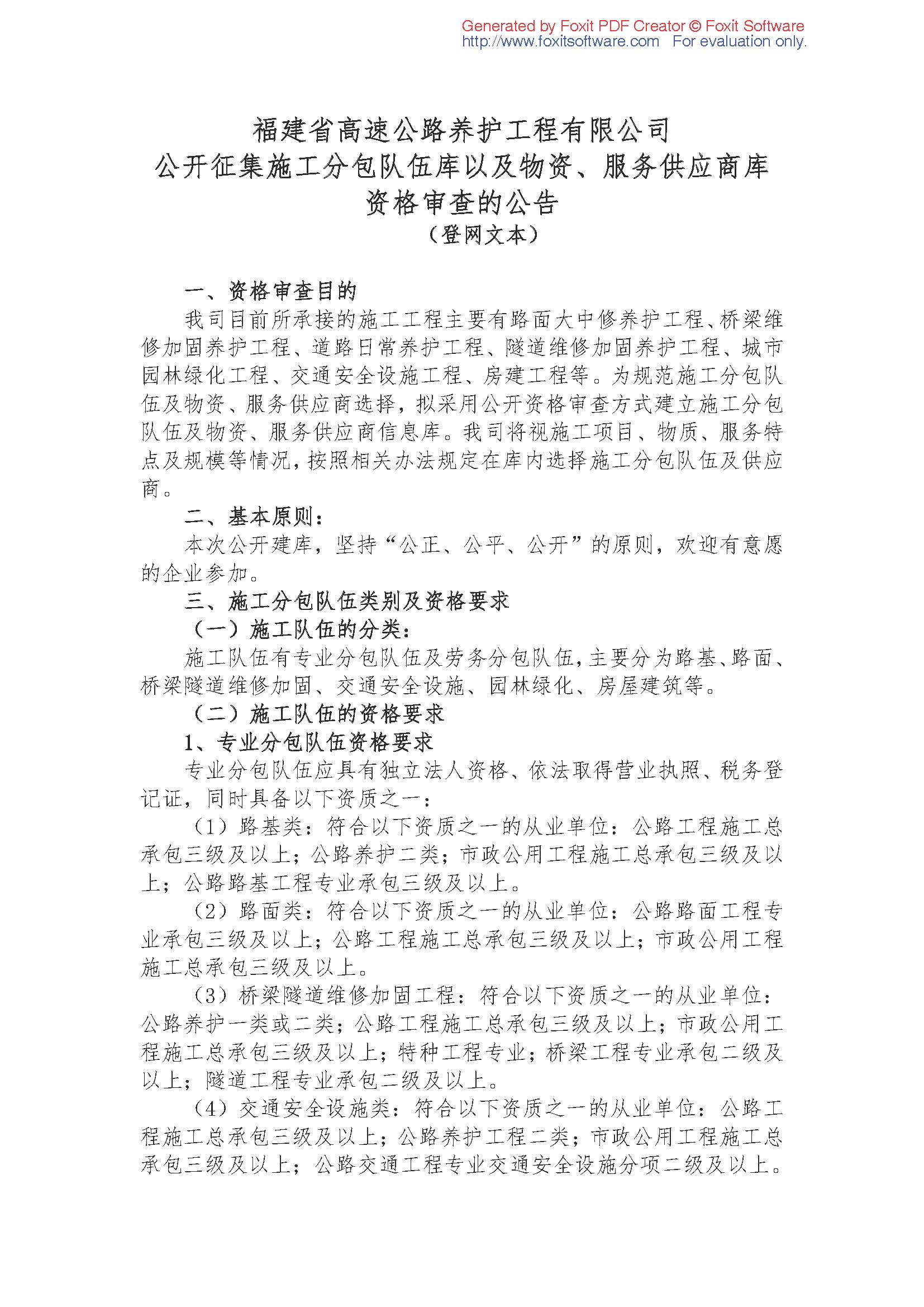
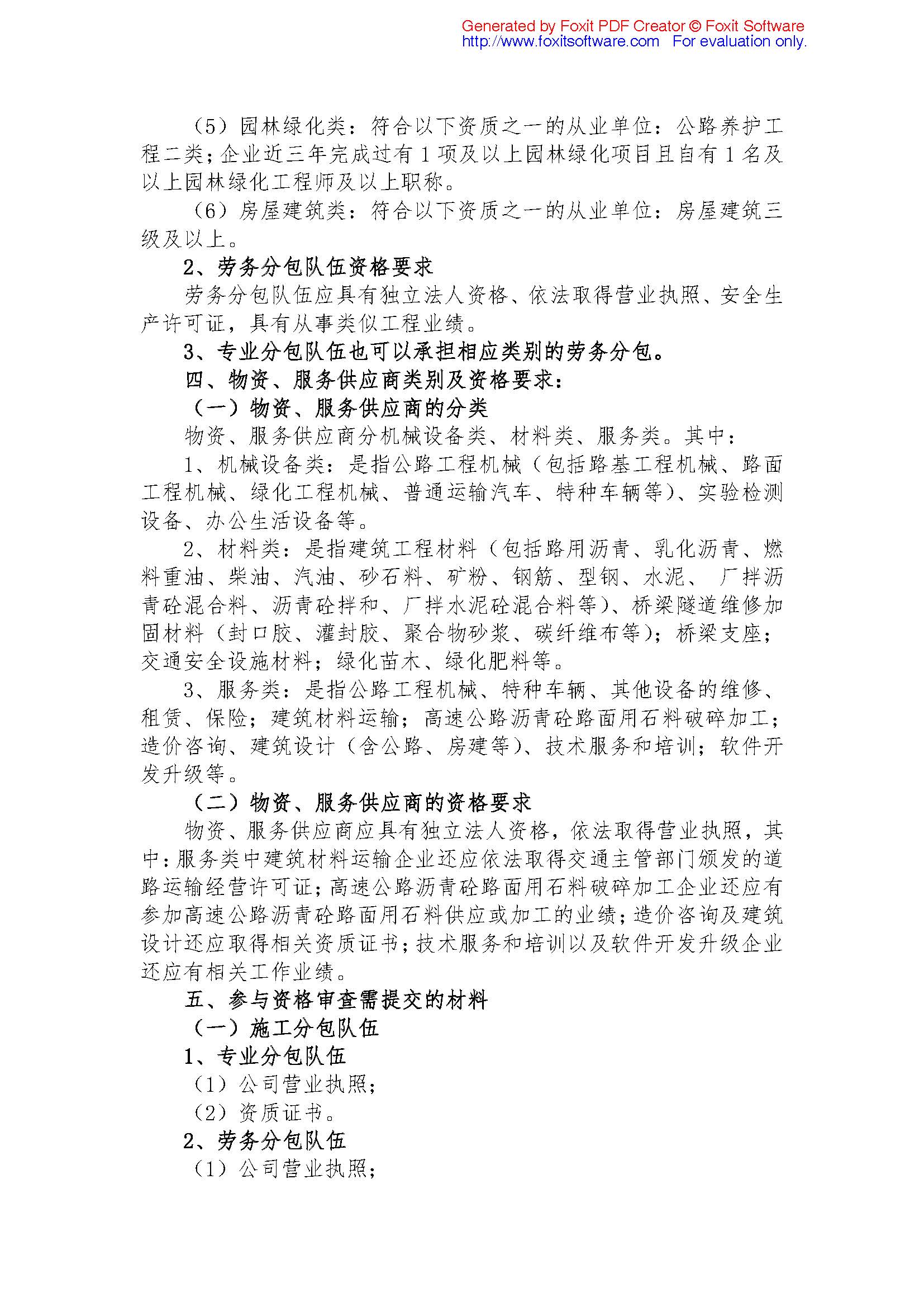
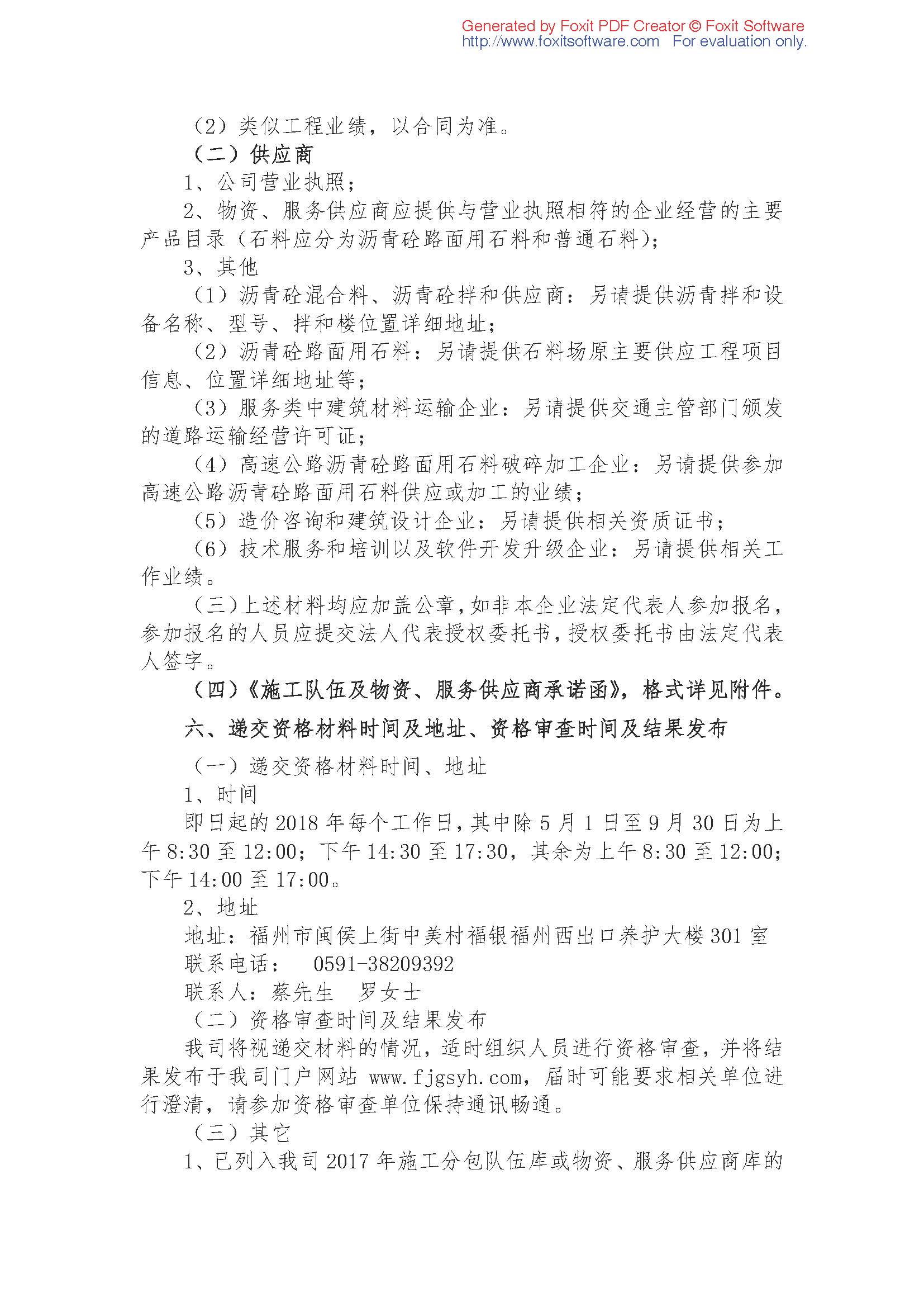
公开征集施工分包队伍库以及物资、服务供应商库资格审查的公告
2018-02-02 11:00:27
星空网页版登录入口
281
附件.doc
上一篇
: 2017年已入库施工单位名单
下一篇
: 2017年已入库物资、服务供应商名单
公司概况
公司简介
公众出行指南
新闻中心
公司新闻
企业文化
通知公告
政策法规
人力资源
经营管理
招标采购
政策法规
联系我们
友情链接:
福建省高速公路集团有限公司
美橙云
米揣建站
乐鱼官网
|
开云网页版登录入口
|
KY.COM-开元(中国)
|
MK.COM-MK(中国)
|
星空体育
|
333体育平台登录官网(中国)官方网站
|
leyu·乐鱼(中国)体育官方网站
|
华体会网页版
|
星空官方入口
|